Il quartiere di Tor Pignattara in Roma è un quartiere composito, multietnico, profondamente stratificato dal punto di vista sociale e culturale, prodotto di una storia complessa che affonda le radici nella Storia antica e nel processo di costruizione della “Nuova Roma” avvenuto dapprima fra il dopoguerra e gli anni ‘70 e poi dalla metà degli anni ‘90 ai giorni nostri.
L’elemento caratterizzante il quartiere è la profonda connotazione identitaria, l’esistenza di un tessuto sociale denso e inteconnesso, la permanenza di meccaniche e rituali propri della realtà del Villaggio/Paese.
Questo tessuto umano, culturale e antropologico si sta putroppo sfilacciando sotto i colpi di una rivoluzione economica e sociale apparentemente incontrollabile. La gentrification unita alla massiccia immigrazione dal subcontinente indiano, dal continente asiatico e dall’est europa, ha prodotto profonde lacerazioni in questo microcosmo.
Un fenomeno accellerato dal progressivo fallimento del modello decentrato di città e del crollo dei cosiddetti servizi verticali (pulizia parchi, gestione rifiuti, controllo di polizia etc.) che ha generato una percezione di disfacimento che, al di là del dato di realtà, è spesso una paura della perdita del sé, dell’identità, dell’autenticità.
Come Comitato di Quartiere riteniamo che, per ricostruire la sintonia affettiva fra lo spazio e la comunità, sia necessario proprio agire su quei luoghi che sono al contempo “simbolo” del territorio e spazi di pubblica utilità.
Riappropriasi dello spazio pubblico e dello spazio simbolico è il primo modo per riconettere l’esperienza soggettiva a quella comunitaria, contrastando così la marginalità diffusa sia essa solo percepita o reale.
La nostra azione intende creare meccanismi di inclusione economica e sociale tali da ridurre fortemente i fenomeni di marginalità rispondendo così in modo diretto ai bisogni emergenti dal territorio. Per farlo ci muoviamo nel solco della tradizione delle Community Values Initiaves proprie del mondo anglosassone: azioni di recupero civico degli spazi identitari riportati a gestione ordinaria e rifunzionalizzati secondo le nuove e diverse esigenze/bisogni che via via emergono nella comunità.
ANALISI DEI BISOGNI (NEEDS ASSESSTMENT)

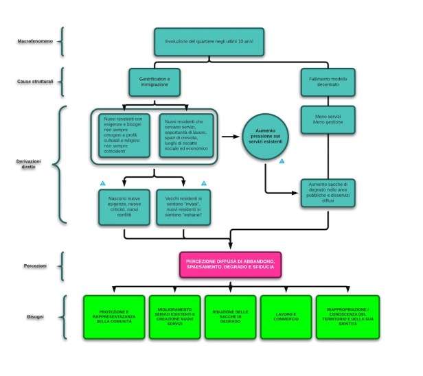
La comunità territoriale di Tor Pignattara è stata sottoposta, nell’ultimo decennio, ad uno stravolgimento totale. Come dicevamo sopra le due cause strutturali sono sono state il il fenomeno di gentrification combinato all’immigrazione massiccia e il progressivo sfaldamento della gestione decentrata dei servizi pubblici.
Queste cause di massima hanno determinato una serie di effetti a catena che convergono verso una percezione negativa diffusa. Lo schema sintetizza il processo che dal dato di fatto oggettivo porta alla percezione soggettiva diffusa e all’emergenza del bisogno.
A ben vedere tutti i bisogni non sono altro che la formalizzazione di risposta a tre livelli di marginalità percepiti dalla comunità tutta:
- Marginalità economica. Ci riferiamo alla condizione di “distanza” di molti cittadini italiani e non rispetto al centro del sistema economico tradizionale. Parliamo di cittadini che hanno perso il lavoro ad età avanzata senza riuscire a trovare forme di ricollocamento adeguate, di cittadini extracomunitari che si trovano in condizioni economiche di semischiavitù, di clochard e vagabondi che si trovano al limite estremo di tale scala di marginalità; ma parliamo anche di un sistema economico tutto, fondato sul lavoro salariale e artigiano, sul commercio familiare e al dettaglio, che è completamente saltato a causa della cristi riducendo il sistema imprenditoriale, commerciale e lavorativo di Tor Pignattara completamente sganciato da dinamiche economiche virtuose ed esposto ad infiltrazioni speculative e malavitose.
- Marginalità sociale. Ci riferiamo a situazioni di alienazione di soggetti rispetto al centro del sistema sociale. Parliamo di cittadini totalmente alieni al tessuto sociale per via di barriere linguistica, culturali, sociali che impediscono l’integrazione e che li lasciano sistematicamente ai margini della comunità; ma parliamo anche di una marginalità collettiva, una sorta di distanza dal centro percepita in modo diffuso ed estremizzata dalla situazione di estremo degrado prodotto dal menzionato fallimento dei servizi pubblici, dalla sensazione di non avere più il controllo del proprio territorio, dal mancato riconoscimento pubblico dell’importanza storica, culturale e identitaria del territorio alla formazione della Capitale d’Italia.
- Marginalitò culturale. Ci riferiamo, in questo caso, ad una marginalità comunitaria, figlia dell’assenza completa sul territorio di servizi culturali adeguati (cinema, teatro, etc.), di una programmazione culturale degna di questo nome, della percezione collettiva di una sostanziale riduzione del territorio a quartiere dormitorio e/o di risulta.
Come anticipato l’azione proposta prevede la messa in esercizio di meccanismi di inclusione/integrazione tesi a contrastare queste derive marginaliste attraverso azioni dirette: servizio di contenimento del degrado, servizio di decoro, creazione di servizi culturale e di intrattenimento, attivazione di meccanismi di redistribuzione del reddito etc.
IL LUOGO DI APPLICAZIONE DEL MODELLO

Come tutta l’area di Tor Pignattara anche l’urbana denominata Vigne Alessandrine (area urbana a cavallo fra i quartieri di Tor Pignattara e Quadraro) presenta l’emergenza dei medesimi bisogni e criticità.
Oltre a questo è il luogo su cui insiste la superficie maggiore del Parco Giordano Sangalli, area verde recuperata dopo l’abbattimento della baracche che deturpavano i resti dell’Acquedotto Alessandrino.
Nell’ottica di intervenire con il nostro modello progettuale proprio laddove i simboli della comunità risultano essere minacciati, riteniamo utile applicare il nostro modello al Parco Sangalli in quanto esso, assieme, all’Acquedotto Alessandrino, da elementi identitari si sono via via trasformati nel simbolo di un’assenza e di un esodo: l’assenza delle istituzioni, l’esodo dei cittadini che hanno abbandonato il “Villaggio Urbano”.
Sono, quindi, rimasti sì un simbolo, ma hanno subito una mutazione di senso: sono diventati rappresentazione plastica di un vuoto, di un non luogo, di una riduzione ai margini di un’intera comunità.
Attualmente il Parco non ha alcun servizio di mantenimento e pulizia in quanto in attesa della definizione del quadro gestionale da parte del Dipartimento per lo sviluppo delle Periferie. La struttura presente nell’area e denominata “bocciofilo” non eroga servizi collaterali se non quelli classici d’intrattenimento per la terza età.
LA RETE DI VOLONTARIATO

Il Parco Giordano Sangalli è stato sempre oggetto di attenzione civica sin da quando il sistema delle Cento Piazze ha iniziato a mostrare i suoi limiti gestionali.
Dal team delle mamme della vicina scuola Mancini, all’associazione Punto di Svista, da Legambiente, allo stesso Municipio che – smesso i panni dell’istituzione – si è mostrato presente in più di un’occasione.
Di fatto l’azione di pulizia e decoro ha creato una rete di associazioni che ha sviluppato altre attività collaterali alla pulizia e al mantenimento del Parco: sport all’aria aperta, passeggiate storico archeologiche, teatro, convegni, feste, cinema e intrattenimento.
Azioni informali che hanno avuto grandissimo successo, rendendo così evidente di come la comunità avesse esigenza di riappropriarsi di questo spazio e di questo simbolo.
Il Parco Giordano Sangalli è quindi già informalmente un Community Value – un luogo di valore comunitario, di appartenenza e coesione in cui incontro, relazione e scambio sono la regola – e quindi la sua gestione va messa in forma strutturalmente per garantire la riuscita del progetto di de-marginalizzazione dell’area.
IL MODELLO IN SINTESI
In via generale il modello prevede da un lato una gestione civica dell’ordinaria manutenzione dello spazio verde dall’altro l’avvio di una rifunzionalizzazione complementare dell’area attraverso l’immissione di nuovi servizi culturali, formativi e informativi.
L’idea quindi è quella di affrontare direttamente, sul campo, le tre marginalità di base che abbiamo individuato attraverso l’immissione di servizi e funzioni reali sul territorio, in modo da renderlo vivo e ricostruendo così uno spazio della comunità
Il cuore “operativo” sarà la gestione del verde pubblico che prevederà l’utilizzo di cittadini disoccupati residenti nel quartiere. Ogni anno verrà lanciato un bando – secondo i principi e le tabelle già in uso per costituire le graduatorie dei lavori socialmente utili – per la creazione di una lista di 20 lavoratori a cui verrà corrisposto un gettone di presenza valorizzato in base al livello di finanziamento del progetto.
In questo modo, con un’unica linea di finanziamento, si ottengono tre risposte a tre bisogni:
- riduzione delle sacche di degrado
- miglioramento dei servizi esistenti
- creazione di lavoro ed economia
Oltre a questo i volontari del Comitato garantiranno
- monitoraggio del servizio stesso
- monitoraggio delle habits dei fruitori del Parco per creare al contempo una mappa delle criticità e studiare un codice e regole d’uso condivise
La rete delle associazioni coinvolte nel progetto, invece, garantirà – ognuna per per le sue specificità – una serie di funzioni aggiuntive che daranno invece risposte agli altri bisogni emersi:
- formazione e didattica ambientale
- spettacoli dal vivo e cinema all’aperto
- passeggiate storico archeologico
- infopoint turistico
- mercatini e laboratori etc.
LA PROPOSTA IN DETTAGLIO SUL PARCO SANGALLI
Da anni l’amministrazione pubblica dà in gestione i Parchi a cooperative con progetti di reinserimento sociale, supporto al reddito, ricollocamento lavorativo.
Il limite di questi strumenti è la a-territorialità dell’ente, l’assenza di controlli di qualità adeguati, la progressiva perdita di fidelizzazione dei cittadini sia con chi eroga il servizio (cooperativa od altro) e dell’ente erogante (municipio, comune, regione etc.).
Il nostro progetto è diverso e prevede una visione diversa. La presa in carico di una rete civica largamente rappresentante il territorio consente di mettere al centro la comunità, rispondendo al bisogno più impellente a Tor Pignattara ovvero quella della riconquista dell’identità della rappresentazione di sé come unità, della ripresa di coscienza di essere comunità stanziata su un territorio.
Il Parco Sangalli, in quanto simbolo del quartiere, viene tutelato, promosso e gestito da abitanti del quartiere. Questa è una riappropriazione simbolica, sociale e collettiva del territorio e la ripresa di possesso di un pezzo d’identità.
Oltre a ciò questa scelta consente di mettere in campo la motivazione, l’interesse soggettivo, il controllo qualità costante, servizio migliore, azioni di intrattenimento, formazione ed educazione che motivano i cittadini a curare il parco ed a “usarlo”.
La nostra proposta è tanto semplice quanto innovativa.
Il progetto proposto è caratterizzato nei seguenti punti:
- pulizia e manutenzione ordinaria di almeno un operatore per 5 giorni a settimana
- monitoraggio del parco e realizzazioni di attività ludiche, formative e di intrattenimento
- i lavoratori del parco dovranno essere disoccupati e residenti nel quartiere
Attività esclusi dalla gestione ordinaria i seguenti interventi
- Pavimentazioni, rincalzo dei vialetti, realizzazione muretti, soglie etc.
- Opere di allaccio idrico o elettrico
- Potatura alberi
- Raccolta materiali e/o rifiuti pericolosi e/o ingombranti
- Sfalcio dell’erba, rimozione del fasciame e conferimento
Attività incluse nella gestione ordinaria
- Pulizia generale del parco, raccolta immondizione e sostituzione sacchi
- Monitoraggio delle abitudini d’uso
- Cura delle piante, dei fiori, delle essenze arboree, delle aiuole etc.
- Manutenzione di base delle strutture dell’area verde
LE FUNZIONI ATTIVABILI NEL PARCO
Come anticipato, se la manutenzione ordinaria è lo strumento per rispondere ai bisogni impellenti inerenti al Parco, il progetto prevede che le associazioni che costituiscono la rete promuovano specifiche azioni di intrattenimento, formazione ed educazione che da un lato creano una somma di servizi in risposta ad altrettanti bisogni, dall’altro ricreino le condizioni di base per rifare del Parco Giordano Sangalli un luogo della comunitò, un contesto inclusivo, un terreno fertile all’incontro intergenerazionale, culturale e religioso.
- Cultura alimentare:
- Farmer’s market settimanale con prodotti a Km0 delle aziende di Roma e Lazio
- Orto didattico alessandrino
- Riciclo e riuso:
- Mercatini di artigianato, riuso e riciclo
- Laboratori di recupero
- Impariamo a creare con le piante
- Mobilità sostenibile:
- Ciclofficina / Skateofficina / Rollerofficina (in collaborazione con il bocciofilo
- Spettacoli acrobatici
- Parkour archeologico
- Passeggiate in bici
- Noleggio bici
- Formazione:
- Corsi di educazione ambientale
- Corsi di cura del verde, giardinaggio, floricultura, orticultura
- Corsi di campeggio e vita all’aperto
- Bambini:
- Feste all’aperto per bambini con animazione e giochi
- Educazione al gioco all’aperto
- Educazione alla cura e al riconoscimento delle piante
- Turismo:
- Percorsi di esplorazione archeologica, storica e antropologica
- Lezioni all’aperto di storia e archeologia
- Enogastronomia:
- PicBrunch
- Aperitivi con djset
- Trattoria all’aperto
- Intrattenimento all’aperto:
- Proiezioni cinematografiche nel parco
- Spettacoli e perfomance teatrali nel parco
- Azioni di recupero artistico nel parco
- Concerti ed altri eventi musicali
AGGIORNAMENTO A GENNAIO 2015
Il presente progetto è stato presentato nel bando Socialmente 2.0 promosso dal CESV risultando primo classificato nella ASL ROMA C e secondo classificato in tutta la Regione Lazio.
Abbiamo avviato il progetto con un capitale investito pari a 25.000€ compreso oneri e tasse che abbiamo ripartito in queste macro aree
- 50% pagamento operatori e le spese legate al lavoro (assicurazioni, corsi, etc.)
- 30% materiali, macchinari e logistica
- 20% finanziamento eventi di vivificazione del Parco
Gli operatori selezionati con bando pubblico a punteggio sono 20 rappresentativi di varie comunità presenti nel territorio (italiani, bengalesi, latino americani, nord africani, est europei).
Ogni operatore lavorerà per 11 giornate consecutive per un massimo di 4 ore al giorno percependo un reddito di 550€ comprensivo di assicurazione INAIL e contributi INPS.
AGGIORNAMENTO LUGLIO 2015
Ad un mese dall’inizio dei lavori ecco una gallery con lo stato dei luoghi e le infografiche della campagna di decoro e ascolto
STATO DEI LUOGHI
INFOGRAFICHE
